中新经纬7月29日电 (吴晓薇)在找工作吗?一大批补贴来袭,看看有没有你的城市。
此前,人社部、教育部、财政部印发通知提到,为加大就业政策实施力度,推动政策速享尽享,助力用人单位稳定岗位、扩大就业,拟实施企业吸纳就业社会保险补贴政策“直补快办”行动。
据中新经纬不完全统计,年内已有10余地出台相关措施。
创业、就业都有补贴
湖北武汉对应届毕业生一次性给予1000元就业补贴。北京、西安、深圳等地区对高校毕业生分别给予一次性8000元、5000元、3000元创业补贴。
安徽合肥对非市域范围全日制毕业年度高校毕业生来合肥市企业求职的,发放500元至1000元一次性面试补贴。对毕业年度高校毕业生、职业院校毕业生在合肥市重点企业稳定就业12个月以上的,3年内社会保险个人缴纳部分给予全额补贴。对于低保、残疾等符合条件的困难毕业生,还将按1500元/人的标准一次性发放求职创业补贴。
北京昌平将“3540”农村劳动力纳入到区级灵活就业社会保险补贴范围,并给予每人每月850元补贴。与此同时,回天地区也被纳入区级公共服务岗位补贴范围,农村劳动力到回天地区城市公共服务类岗位稳定就业的,可享受每人每月500元区级岗位补贴,最长不超过3年。
青海西宁对灵活就业人员缴纳的企业职工基本养老保险费、职工基本医疗保险费(或参加的城乡居民基本养老保险费、城乡居民基本医疗保险费)按实际缴费的70%给予补贴。
在广东江门就业、租房并缴纳社保的全日制硕士和本科、大专学历的应届高校毕业生,可分别享受1500元/月、800元/月、500元/月的应届高校毕业生住房和生活补贴。企业招用毕业年度高校毕业生可享受1500元的一次性扩岗补助。
扩大就业,企业用工也有补贴
为了扩大就业,多地在企业用工方面也给出补贴。
上海对符合条件的个体工商户给予2000元/人的一次性吸纳就业补贴。
天津对招用毕业2年内高校毕业生的中小微企业和民办非企业单位,按照每人1000元标准,按规定给予一次性吸纳就业补贴;对招用毕业2年内本市高校毕业生、就业困难人员等人员的企业,按规定给予最长3年五项社保补贴和1年岗位补贴。特别是下一步,还将对招用2022年应届高校毕业生、签订劳动合同并参加失业保险的企业,按照每人1500元标准,给予一次性扩岗补助。
河南郑州对招用应届高校毕业生,签订1年以上劳动合同并按规定缴纳社会保险费的企业,由市财政给予一定补贴,其中招用30人(含)以上50人(含)以下的,按照每人2000元补贴;招用超过50人的,补贴标准提高到每人3000元,最高补贴100万元。
合肥中小微企业新招用应届高校毕业生并签订1年以上劳动合同,连续缴纳社会保险费满6个月的,按照1000元/人的标准给予一次性吸纳就业补贴;对与小微企业签订6个月以上劳动合同,并依法缴纳社会保险费的毕业年度高校毕业生,由就业补助资金给予每人3000元的一次性就业补贴。
重庆对招用应届高校毕业生的中小微企业,按2000元/人标准给予一次性吸纳就业补贴。对招用符合条件就业困难人员的各类企业,按照6000元/人标准给予一次性吸纳就业补贴。
四川成都规定,在锦江区参保或注册的小微企业招录用应届毕业生(含上年度毕业和异地户籍毕业生)签订1年以上劳动合同并依法缴纳社会保险费的,按照“先缴后补”的原则给予1年的社保补贴,满1年后继续留用的给予2000元/人的岗位补贴。中小微企业吸纳已登记的灵活从业人员就业,与其签订1年及以上期限劳动合同,并为其连续缴纳社会保险满3个月,给予1000元/人的就业补贴。
这些岗位缺人
那么,究竟哪些岗位可以“冲”?
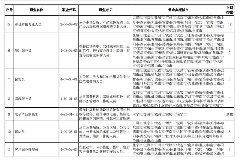
人社部近日发布的“2022年第二季度全国招聘大于求职‘最缺工’的100个职业排行”显示,前十位职业分别为营销员、快递员、车工、商品营业员、市场营销专业人员、餐厅服务员、保安员、家政服务员、电子产品制版工、保洁员。制造业缺工状况持续,电子信息产业缺工情况较为突出。


人社部截图
伴随着劳动者就业观念的持续转变,以及各行业、企业用工方式的日趋多元,灵活就业也成为重要的就业渠道。领英发布的《2022人才趋势报告》指出,就业市场的"灵活"趋势在全球范围内将持续扩大。
人社部就业促进司司长张莹在22日举行的发布会上也表示,加力促进创业和灵活就业。通过实施重点群体创业推进行动,深入实施创业培训,跟进提供创业担保贷款等融资支持,激发劳动者创业创新动力,发挥好创新带动就业的倍增效应。同时,健全灵活就业劳动用工和社会保障政策,开展新就业形态就业人员职业伤害保障试点,加强零工市场建设。加密组织线上线下就业服务活动。
张莹说,从走势看,随着稳经济一揽子政策措施加快落地,疫情防控和经济社会发展高效统筹,各方面围绕就业同向发力,就业局势有望继续回暖。
未经允许不得转载:奥鸟视频-全球短视频资讯平台 » “工作红包”来了!10余地发补贴:最高100万
奥鸟视频-全球短视频资讯平台







