中新经纬2月28日电 28日晚间,华储网发布《关于组织2022年第一批中央储备冻猪肉收储工作的通知》称,按照国家有关部委安排,本周将组织4万吨中央储备冻猪肉收储工作,分别于2022年3月3日和3月4日进行。

来源:华储网
此后,华储网发布《关于2022年第一批第1次中央储备冻猪肉收储竞价交易有关事项的通知》显示,本次收储挂牌竞价交易1.94万吨,交易时间为2022年3月3日下午13:00-16:00;收储交易上限价按照国家有关部门文件要求进行设置,并在电子交易系统内公布。

来源:华储网
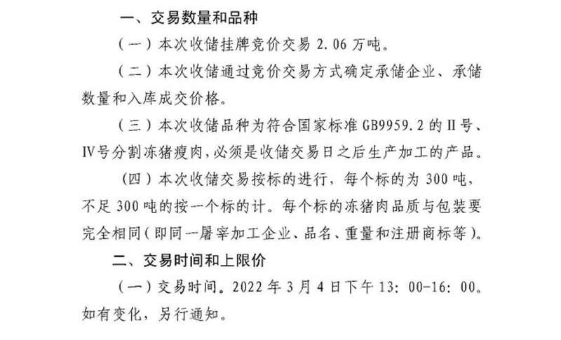
另一则《关于2022年第一批第2次中央储备冻猪肉收储竞价交易有关事项的通知》显示,本次收储挂牌竞价交易2.06万吨,交易时间为2022年3月4日下午13:00-16:00。

来源:华储网
今日稍早,国家发改委表示,据监测,2月21日-25日当周,全国平均猪粮比价为4.98∶1,进入《完善政府猪肉储备调节机制 做好猪肉市场保供稳价工作预案》确定的过度下跌一级预警区间。国家发改委将会同有关部门立即启动中央冻猪肉储备收储工作,并指导各地积极收储。据初步统计汇总,目前北京、江西、湖北、重庆、云南、陕西、宁夏等地已启动收储,其余地方也将于近期启动。
下一步,国家发改委表示,将继续会同有关部门做好储备调节工作,必要时进一步加大收储力度,促进生猪市场平稳运行。建议养殖场(户)合理安排生产经营决策,保持生猪产能总体稳定和正常出栏、补栏节奏。
未经允许不得转载:奥鸟视频-全球短视频资讯平台 » 今年第一批中央储备冻猪肉收储启动!共计4万吨
奥鸟视频-全球短视频资讯平台







